中文
EN
HomePage
About Enterprise
Enterprise Culture
News Center
Member Enterprise
Enterprise Qualification
Business & Product
ContactUs
HomePage
>
Organization
> Organization of Group Corporation
Company Profile
Chairman's Message
Organization
Company History
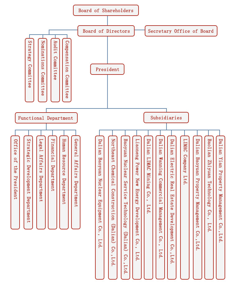
Organization Chart
Sitemap
总 公 司
急 速 版
WAP 站
H5 版
无线端
AI 智能
3G 站
4G 站
5G 站
6G 站